Journal of Traditional Chinese Medicine ›› 2026, Vol. 46 ›› Issue (2): 316-325.DOI: 10.19852/j.cnki.jtcm.2026.02.005
• Original Articles • Previous Articles Next Articles
ZHUANG Zifeng1, WO Choying1, CHEN Hongling1, XIE Hailiang2, ZHAO Canghuan2, ZHANG Di1(
), QING Peng2(
)
Received:2025-06-11
Accepted:2025-11-10
Online:2026-04-15
Published:2026-04-04
Contact:
ZHANG Di, College of Traditional Chinese Medicine, Jinan University, Guangzhou 510632, China. dizhang0915@jnu.edu.cn;
QING Peng, Department of Acupuncture, the First Affiliated Hospital of Jinan University, Guangzhou 510630, China. qingpeng5602@163.com; Telephone: +86-15521245050
Supported by:ZHUANG Zifeng, WO Choying, CHEN Hongling, XIE Hailiang, ZHAO Canghuan, ZHANG Di, QING Peng. Acupuncture inhibits astrocytic hyperactivation via the p38 mitogen-activated protein kinase/mitogen- and stress-activated protein kinase 1 signaling pathway in cerebral ischemia-reperfusion injury[J]. Journal of Traditional Chinese Medicine, 2026, 46(2): 316-325.
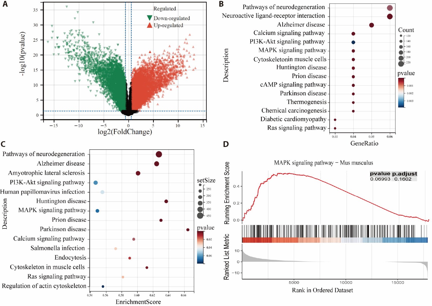
Figure 1 Transcriptome analysis implicates p38 MAPK/MSK1 signaling in mediating MCAO-induced injury A: volcano plot showing differentially expressed in MCAO; B: KEGG analysis examining differentially expressed genes in MCAO; C: KEGG pathway enrichment analysis highlighting the MAPK signaling pathway; D: enrichment plot of the MAPK signaling pathway identified by gene set enrichment analysis. Sham group: neck incision without filament insertion; MCAO group: ischemic-reperfusion injury without intervention. MCAO: middle cerebral artery occlusion. KEGG: kyoto encyclopedia of genes and genomes; DEGs: differentially expressed genes; GSEA: gene set enrichment analysis; MAPK: mitogen-activated protein kinase; MSK1: mitogen- and stress-activated protein kinase 1.
Figure 2 Single-cell sequencing identified reactive astrocytes in MCAO A: dimensionality reduction of single-cell populations; A1: t-SNE clustering; A2: UMAP clustering; B: volcano plot of differentially expressed genes; C: cell-type proportions; D: pathway enrichment analysis. Sham group: neck incision without filament insertion; MCAO group: ischemia-reperfusion injury without intervention. MCAO: middle cerebral artery occlusion; t-SNE: t-distributed stochastic neighbor embedding; UMAP: uniform manifold approximation and projection; GFAP: glial fibrillary acidic protein; C3: complement component 3; S100A10: S100 calcium-binding protein A10; Mapk14: mitogen-activated protein kinase 14; IL-6: interleukin-6; IL-1β: interleukin-1 beta; TNF-α: tumor necrosis factor-alpha.
Figure 3 Acupuncture improves MCAO-induced brain infarction and fosters neural repair A: TTC staining; B: T2WI; A1, B1: sham group; A2, B2: MCAO group; A3, B3: treat group. C: brain infarct area quantification (n = 3); C1: infarct volume quantified by TTC staining; C2: infarct volume quantified by T2-weighted imaging.Sham group: neck incision without filament insertion; MCAO group: ischemia-reperfusion injury without intervention; Treat group: MCAO followed by daily acupuncture treatment. Acupuncture was performed at Baihui (GV20) and Dazhui (GV14) using sterilized stainless-steel filiform needles in daily 15-min sessions for 7 d. MCAO: middle cerebral artery occlusion; T2WI: T2-weighted imaging; TTC: 2,3,5-triphenyltetrazolium chloride; ANOVA: analysis of variance. Data are presented as mean ± standard deviation. Behavioral data were analyzed by repeated-measures ANOVA; other data by one-way ANOVA with Tukey’s post hoc test. Compared with the Sham group, aP < 0.05; compared with the MCAO group, bP < 0.05.
Figure 4 Acupuncture modulates reactive astrocyte polarization and improves neurological recovery after ischemia A: Western blot analysis of proteins involved in the p38 MAPK/MSK1 pathway; B1: GFAP; B2: C3; B3: S100A10; B4: MSK1; B5: TNF-α; B6: p-p38 MAPK/p38 MAPK. Sham group: neck incision without filament insertion; MCAO group: ischemia-reperfusion injury without intervention; treat group: MCAO followed by daily acupuncture treatment. Acupuncture was performed at Baihui (GV20) and Dazhui (GV14) using sterilized stainless-steel filiform needles in daily 15-min sessions for 7 d. GFAP: glial fibrillary acidic protein; C3: complement component 3; S100A10: S100 calcium-binding protein A10; MSK1: mitogen- and stress-activated protein kinase 1; TNF-α: tumor necrosis factor-alpha; p-p38 MAPK: phosphorylated p38 mitogen-activated protein kinase; p38 MAPK: p38 mitogen-activated protein kinase; ANOVA: analysis of variance. The data are presented as mean ± standard deviation (n = 3). Data were analyzed using one-way ANOVA, followed by Tukey’s post hoc test. A P-value < 0.05 was considered statistically significant. Compared with the sham operation group, aP < 0.05; compared with the MCAO group, bP < 0.05.
| 1. | Luo S, Yang F, Chen YC, et al. Sanhua Tang protects against ischemic stroke by preventing blood-brain barrier injury: a network pharmacology and experiments. J Tradit Chin Med 2024; 44: 794-803. |
| 2. |
Collaborators GBDA. The burden and trend of diseases and their risk factors in Australia, 1990-2019: a systematic analysis for the Global Burden of Disease Study 2019. Lancet Public Health 2023; 8: e585-e99.
DOI PMID |
| 3. |
Musuka TD, Wilton SB, Traboulsi M, et al. Diagnosis and management of acute ischemic stroke: speed is critical. CMAJ 2015; 187: 887-93.
DOI PMID |
| 4. |
Catanese L, Tarsia J, Fisher M. Acute ischemic stroke therapy overview. Circ Res 2017; 120: 541-58.
DOI PMID |
| 5. |
Jiang JL, Tao YU, Qian YL, Wang M. Understanding the role of microglia in Alzheimer's disease: insights into mechanisms, acupuncture, and potential therapeutic targets. J Tradit Chin Med 2025; 45: 922-36.
DOI |
| 6. |
Sofroniew MV, Vinters HV. Astrocytes: biology and pathology. Acta Neuropathol 2010; 119: 7-35.
DOI PMID |
| 7. |
Johnson GL, Lapadat R. Mitogen-activated protein kinase pathways mediated by ERK, JNK, and p 38 protein kinases. Science 2002; 298: 1911-2.
DOI PMID |
| 8. |
Ananieva O, Darragh J, Johansen C, et al. The kinases MSK1 and MSK2 act as negative regulators of toll-like receptor signaling. Nat Immunol 2008; 9: 1028-36.
DOI PMID |
| 9. |
Sun X, Liu H, Sun Z, et al. Acupuncture protects against cerebral ischemia-reperfusion injury via suppressing endoplasmic reticulum stress-mediated autophagy and apoptosis. Mol Med 2020; 26: 105.
DOI |
| 10. |
Chen YL, Ouyang L, Meng LL, et al. Electroacupuncture ameliorates blood-brain barrier disruption after ischemic stroke through histone acetylation regulation at the matrix metalloproteinase 9 and tissue inhibitor of metalloproteinase 2 genes. J Tradit Chin Med 2024; 44: 734-44.
DOI |
| 11. |
Li N, Guo Y, Gong Y, et al. The anti-inflammatory actions and mechanisms of acupuncture from acupoint to target organs via neuro-immune regulation. J Inflamm Res 2021; 14: 7191-224.
DOI URL |
| 12. |
Zhu W, Ye Y, Liu Y, et al. Mechanisms of acupuncture therapy for cerebral ischemia: an evidence-based review of clinical and animal studies on cerebral ischemia. J Neuroimmune Pharmacol 2017; 12: 575-92.
DOI URL |
| 13. |
Li X, Zhuang Z, Hao Y, et al. Paeonol relieves chronic neuropathic pain by reducing communication between schwann cells and macrophages in the dorsal root ganglia after injury. Int J Mol Sci 2025; 26: 3964.
DOI URL |
| 14. |
Li YX, Liao Y, Sun CH, et al. Single-cell sequencing and network pharmacology analyses indicate that Renshen Guben oral liquid alleviates apoptosis to relieve intervertebral disc degeneration. Tradit Med Res 2025; 10: 64.
DOI URL |
| 15. | Si WM, Chen ZN, Bei J, et al. Stigmasterol alleviates neuropathic pain by reducing Schwann cell-macrophage cascade in DRG by modulating IL-34/CSF1R. Cns Neurosci Ther 2024; 30: e14657. |
| 16. |
Longa EZ, Weinstein PR, Carlson S, et al. Reversible middle cerebral artery occlusion without craniectomy in rats. Stroke 1989; 20: 84-91.
DOI PMID |
| 17. |
Zhang D, Chen ZN, Zhuang ZF, et al. Danggui Sini decoction normalizes the intestinal microbiota and serum metabolite levels to treat sciatica. Phytomedicine 2024; 132: 155740.
DOI URL |
| 18. | Jing B, Chen ZN, Si WM, et al.(+)-Catechin attenuates CCI-induced neuropathic pain in male rats by promoting the Nrf2 antioxidant pathway to inhibit ROS/TLR4/NF-kappa B-mediated activation of the NLRP3 inflammasome. J Neurosci Res 2024; 102: e25372. |
| 19. |
Jing B, Zhao JJ, Chen ZN, et al. (+)-Catechin alleviates CCI-induced neuropathic pain by modulating microglia M1 and M2 polarization via the TLR4/MyD88/NF-kappa B signaling pathway. J Neuroimmune Pharmacol 2025; 20: 33.
DOI |
| 20. |
Wang Y, Liu XX, Guo Y, et al. Characterization of acupuncture on central amino acid metabolism based on targeted neurotransmitter analysis in mice with inflammatory pain. J Tradit Chin Med 2025; 45: 1019-27.
DOI |
| 21. |
Hu M, Zhang X, Liu W, et al. Longitudinal changes of defensive and offensive factors in focal cerebral ischemia-reperfusion in rats. Brain Res Bull 2009; 79: 371-5.
DOI PMID |
| 22. |
Jurcau A, Ardelean IA. Molecular pathophysiological mechanisms of ischemia/reperfusion injuries after recanalization therapy for acute ischemic stroke. J Integr Neurosci 2021; 20: 727-44.
DOI PMID |
| 23. |
Jurcau A, Simion A. Neuroinflammation in cerebral ischemia and ischemia/reperfusion injuries: from pathophysiology to therapeutic strategies. Int J Mol Sci 2022; 23: 14.
DOI URL |
| 24. |
Zheng K, Lin L, Jiang W, et al. Single-cell RNA-seq reveals the transcriptional landscape in ischemic stroke. J Cereb Blood Flow Metab 2022; 42: 56-73.
DOI URL |
| 25. |
Ruan Z, Cao G, Qian Y, et al. Single-cell RNA sequencing unveils Lrg1's role in cerebral ischemia-reperfusion injury by modulating various cells. J Neuroinflammation 2023; 20: 285.
DOI |
| 26. |
Liddelow SA, Guttenplan KA, Clarke LE, et al. Neurotoxic reactive astrocytes are induced by activated microglia. Nature 2017; 541: 481-7.
DOI |
| 27. |
Miyamoto N, Magami S, Inaba T, et al. The effects of A1/A2 astrocytes on oligodendrocyte linage cells against white matter injury under prolonged cerebral hypoperfusion. Glia 2020; 68: 1910-24.
DOI PMID |
| 28. |
Cieri MB, Ramos AJ. Astrocytes, reactive astrogliosis, and glial scar formation in traumatic brain injury. Neural Regen Res 2025; 20: 973-89.
DOI PMID |
| 29. | Kim JH, Choi KH, Jang YJ, et al. Electroacupuncture acutely improves cerebral blood flow and attenuates moderate ischemic injury via an endothelial mechanism in mice. PLoS One 2013; 8: e56736. |
| 30. |
Lu TL, Luo Y, Sun HY, et al. Electroacupuncture improves behavioral recovery and increases SCF/c-kit expression in a rat model of focal cerebral ischemia/reperfusion. Neurol Sci 2013; 34: 487-95.
DOI PMID |
| 31. | Kim YR, Kim HN, Ahn SM, et al. Electroacupuncture promotes post-stroke functional recovery via enhancing endogenous neurogenesis in mouse focal cerebral ischemia. PLoS One 2014; 9: e90000. |
| 32. |
Chavez LM, Huang SS, MacDonald I, et al. Mechanisms of acupuncture therapy in ischemic stroke rehabilitation: a literature review of basic studies. Int J Mol Sci 2017; 18: 2270.
DOI URL |
| 33. |
LI ST, Wang SJ, Yin YH, et al. Electroacupuncture alleviates zymosan-induced colorectal hypersensitivity. J Tradit Chin Med 2025; 45: 32-8.
DOI |
| 34. |
Sun M, Song Y, Hu X, et al. Leptin reduces LPS-induced A1 reactive astrocyte activation and inflammation via inhibiting p38-MAPK signaling pathway. Glia 2025; 73: 25-37.
DOI URL |
| 35. |
Zhang D, Jing B, Chen Z, et al. Ferulic acid alleviates sciatica by inhibiting peripheral sensitization through the RhoA/p38MAPK signalling pathway. Phytomedicine 2022; 106: 154420.
DOI URL |
| 36. |
Boulton TG, Nye SH, Robbins DJ, et al. ERKs: a family of protein-serine/threonine kinases that are activated and tyrosine phosphorylated in response to insulin and NGF. Cell 1991; 65: 663-75.
DOI PMID |
| 37. | Arthur JS. MSK activation and physiological roles. Front Biosci 2008; 13: 5866-79. |
| 38. |
Cooper DD, Frenguelli BG. The influence of sensory experience on the glutamatergic synapse. Neuropharmacology 2021; 193: 108620.
DOI URL |
| 39. |
Reyskens KM, Arthur JS. Emerging roles of the mitogen and stress activated kinases MSK1 and MSK2. Front Cell Dev Biol 2016; 4: 56.
DOI PMID |
| 40. |
Lan X, Zhang X, Zhou GP, et al. Electroacupuncture reduces apoptotic index and inhibits p38 mitogen-activated protein kinase signaling pathway in the hippocampus of rats with cerebral ischemia/reperfusion injury. Neural Regen Res 2017; 12: 409-16.
DOI PMID |
| [1] | LI Yuejie, YANG Guang, LIU Luping, YANG Jingwen, LIU Cunzhi. Impact of body mass index on the efficacy of acupuncture treatment of postprandial distress syndrome: secondary analysis of a randomized clinical trial [J]. Journal of Traditional Chinese Medicine, 2026, 46(2): 439-446. |
| [2] | ZHENG Yanfeng, ZHANG Xinjiang, ZHANG Xiaomeng, LI Xiangji, XIN Chen, KONG Jingwei, WANG Xin, SUN Lan, RONG Peijing. Transcutaneous auricular vagus nerve stimulation improves emotional and cognitive functions in post-traumatic stress disorder rats through anti-inflammation, neuroprotection, and modulation of the hippocampal nuclear factor erythroid 2-related factor 2-heme oxygenase-1-glutathione peroxidase 4 pathway [J]. Journal of Traditional Chinese Medicine, 2026, 46(2): 326-338. |
| [3] | LIN Lixia, LI Xin, LI Ling, YANG Pu, LU Liming, LIU Buping, SU Shengyong. Multiple acupuncture and moxibustion therapies for allergic rhinitis in adults: a network Meta-analysis of randomized controlled trials [J]. Journal of Traditional Chinese Medicine, 2026, 46(1): 1-13. |
| [4] | YUAN Menghua, SHAO Jianbin, YANG Yawei, ZHAO Yan, HU Xingang. Combined acupuncture and herb treatment improves intestinal flora inabdominally obese subjects based on 16s rRNA sequencing: a randomized controlled trial [J]. Journal of Traditional Chinese Medicine, 2026, 46(1): 205-210. |
| [5] | LIANG Tianyu, LIU Weiying, TANG Huayang, PENG Fu, PENG Cheng, PAN Xiaoqi. Comparison of the effects of natural, cultivated, and synthetic musk on preventing acute cerebral ischemia/reperfusion injury in rats [J]. Journal of Traditional Chinese Medicine, 2026, 46(1): 39-50. |
| [6] | WANG Ci, CAO Yawen, WANG Jiaying, CHEN Jixin, MA Xue, WANG Xianliang, MAO Jingyuan. Efficacy and safety of acupuncture for arrythmias: an overview of systematic reviews and Meta-analyses [J]. Journal of Traditional Chinese Medicine, 2025, 45(6): 1178-1190. |
| [7] | SHOU Yin, JIANG Juntao, HU Jianlin, JI Wei, CHEN Chunyan, HU Li, MA Yuhang, ZHANG Bimeng. Electroacupuncture alleviates type 2 diabetes mellitus by promoting plasma-derived exosomal circular RNA of enhancer of zeste homolog 1 expression [J]. Journal of Traditional Chinese Medicine, 2025, 45(6): 1228-1237. |
| [8] | LIU Jingxuan, MO Qian, LEI Guowu, JIA Yejuan, LI Aiying, JIA Chunsheng, PAN Lijia. Four-dimensional data independent acquisition proteomics and metabolomics reveal mechanisms of hydrogen-rich water at Zusanli (ST36) point against triple-negative breast cancer in mice [J]. Journal of Traditional Chinese Medicine, 2025, 45(6): 1238-1253. |
| [9] | LYU Hequn, ZENG Chunli, ZHANG Hanrui, YANG Chen, SHEN Yan, PENG Yongjun. Effect of Xuanfei Tongqiao acupuncture on nasal inflammation in rats with allergic rhinitis: modulation of long non-coding RNA growth arrest-specific transcript 5 methylation modification [J]. Journal of Traditional Chinese Medicine, 2025, 45(6): 1263-1272. |
| [10] | ZHANG Qiongshuai, LI Yi, CAO Fang, ZHI Mujun, WANG Le, LIU Ruyao, FENG Juanjuan. Effect of acupuncture on brain microenvironment in rats with post-stroke limb spasticity based on single-cell transcriptome sequencing technology [J]. Journal of Traditional Chinese Medicine, 2025, 45(6): 1273-1282. |
| [11] | XU Yuqin, YUAN Jinjun, ZHU Yanxian, CHEN Chen, MA Xiaoming, JIANG Jiaona, HUANG Xingxian, LUO Wenshu, LIU Fan, YANG Zhuoxin, ZHOU Yumei. Observation of the efficacy and safety of acupuncture for postpartum depression [J]. Journal of Traditional Chinese Medicine, 2025, 45(6): 1405-1413. |
| [12] | WANG Yue, LIU Xingxing, GUO Yi, GUO Yongming, YUAN Gongming, ZHANG Yu, ZHENG Zhiyu, XU Yuan, LI Yuan. Characterization of acupuncture on central amino acid metabolism based on targeted neurotransmitter analysis in mice with inflammatory pain [J]. Journal of Traditional Chinese Medicine, 2025, 45(5): 1019-1027. |
| [13] | ZHANG Wei, REN Changhong, GAO Chen, XU Jun, WU Xiaodan, YANG Yong. Systematic understanding of mechanism of Shenfu decoction (参附汤) improve the prognosis of ischemic stroke using a network pharmacology and animal experiment approach [J]. Journal of Traditional Chinese Medicine, 2025, 45(5): 1078-1086. |
| [14] | GUO Jixing, JI Changchun, XIE Chaoju, RAO Xiang, SUN Zhangyin, XING Yu, ZHANG Rongni, QU Qiangqiang, DONG Youpeng, YANG Jinsheng. Various acupuncture therapies for managing nonspecific low back pain: a network Meta-analysis [J]. Journal of Traditional Chinese Medicine, 2025, 45(5): 954-962. |
| [15] | ZHAO Ping, HE Xingbo, HAN Xudong, CHEN Xinyue, LI Zhanglong, SONG Jike, XING Wenjia, WU Jiangfeng, GUO Bin, BI Hongsheng. Mechanism of electroacupuncture involve in lens-induced myopia guinea pigs by inhibiting wnt/β-catenin signaling pathway [J]. Journal of Traditional Chinese Medicine, 2025, 45(4): 796-805. |
| Viewed | ||||||
|
Full text |
|
|||||
|
Abstract |
|
|||||
Sponsored by China Association of Chinese Medicine
& China Academy of Chinese Medical Sciences
16 Nanxiaojie, Dongzhimen Nei, Beijing, China. 100700 Email: jtcmen@126.com
Copyright 2020 Journal of Traditional Chinese Medicine. All rights reserved.
