Journal of Traditional Chinese Medicine ›› 2026, Vol. 46 ›› Issue (2): 274-284.DOI: 10.19852/j.cnki.jtcm.20251215.001
• Original Articles • Previous Articles Next Articles
SUN Zeqi1, ZHANG Weiting1, FAN Yadong2, XU Junyao3, HUANG Hong3, XIONG Ziwen1, CAO Huiting1, LIU Ming3(
), FANG Zhuyuan2,3(
)
Received:2024-12-12
Accepted:2025-06-10
Online:2026-04-15
Published:2025-12-15
Contact:
Prof. FANG Zhuyuan, Department of Cardiology, Affiliated Hospital of Nanjing University of Chinese Medicine, Jiangsu Province Hospital of Chinese Medicine, Nanjing 210029, China; Institute of Hypertension, Affiliated Hospital of Nanjing University of Chinese Medicine, Jiangsu Province Hospital of Chinese Medicine, Nanjing 210029, China. fangzhuyuan@njucm.edu.cn; Telephone: +86-13951617800;
Prof. LIU Ming, Department of Cardiology, Affiliated Hospital of Nanjing University of Chinese Medicine, Jiangsu Province Hospital of Chinese Medicine, Nanjing 210029, China; Institute of Hypertension, Affiliated Hospital of Nanjing University of Chinese Medicine, Jiangsu Province Hospital of Chinese Medicine, Nanjing 210029, China. liuming@njucm.edu.cn; Telephone: +86-13815885859
Supported by:SUN Zeqi, ZHANG Weiting, FAN Yadong, XU Junyao, HUANG Hong, XIONG Ziwen, CAO Huiting, LIU Ming, FANG Zhuyuan. Qianyang Yuyin granule (潜阳育阴颗粒) modulates glycolysis and inflammatory response to treat hypertensive cardiac remodeling[J]. Journal of Traditional Chinese Medicine, 2026, 46(2): 274-284.
Figure 1 QYYY alleviates hypertension and improves cardiac architecture in a hypertensive mouse model A: effects of QYYY on blood pressure and cardiac hypertrophy indices after 4 weeks of administration; A1: SBP; A2: DBP; A3: HW/BW; A4: HW/TL; B: quantification of echocardiographic parameters of mice from each group; B1: IVS s; B2: IVS d; B3: LVPW s; B4: LVPW d; B5: LVID s; B6: LVID d; B7: LV Vol s; B8: LV Vol d. QYYY-L: the mice received QYYY at a dose of 2.6 g/kg once every day for 4 weeks; QYYY-H: the mice received QYYY at a dose of 5.2 g/kg once every day for 4 weeks; Sac/Val: the mice received sacubitril/valsartan at a dose of 13 mg/kg once every day for 4 weeks. QYYY: Qianyang Yuyin granule; SBP: systolic blood pressure; DBP: diastolic blood pressure; HW/BW: heart weight to body weight; HW/TL: heart weight to tibia length; IVS: interventricular septum; LVID: left ventricular internal dimension; LVPW: left ventricular posterior wall; LV Vol: left ventricular volume; s: systole; d: diastole. The data were expressed as mean ± standard deviation (n = 6) and analyzed using one-way analysis of variance with Dunnett's post hoc test. aP < 0.05 vs control group; bP < 0.05 vs model group.
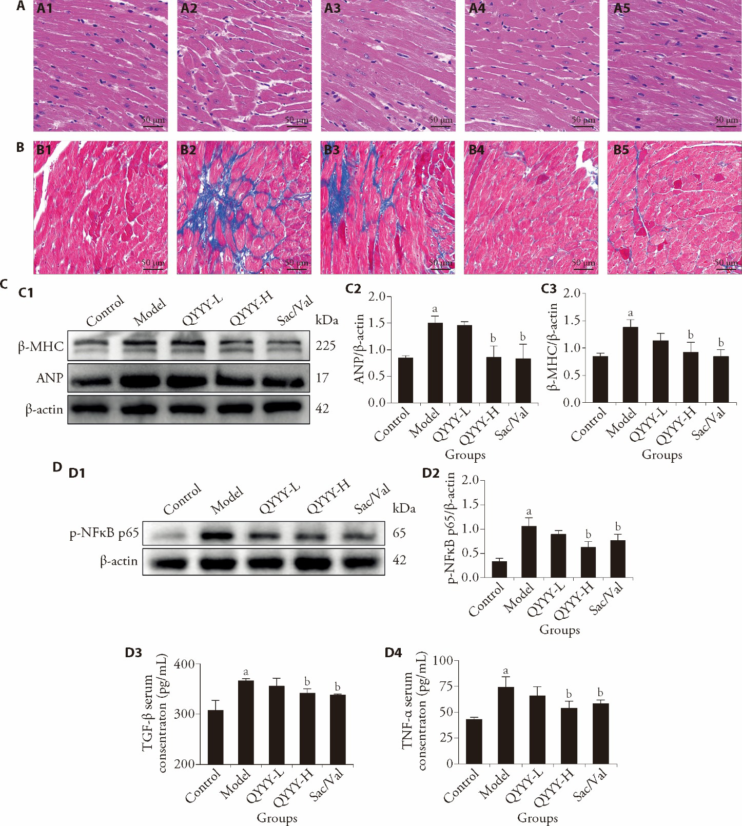
Figure 2 QYYY attenuated hypertensive cardiac remodeling and inflammation A: representative images of cardiac tissue sections stained with HE; B: representative images of cardiac tissue sections stained with Masson's trichrome; Scale bars = 50 µm; C1: Western blot analysis of β-MHC and ANP; C2: protein expression of β-MHC; protein expression of ANP; D1: Western blot analysis of p-NF-κB p65; D2: quantification of relative protein expression of p-NF-κB p65; D3: serum levels of TGF-β measured by ELISA; D4: serum levels of TNF-α measured by ELISA. A1, B1: Control group; A2, B2: Model group; A3, B3: QYYY-L group; A4, B4: QYYY-H group; A5, B5: Sac/Val group. QYYY-L: the mice received QYYY at a dose of 2.6 g/kg once every day for 4 weeks; QYYY-H: the mice received QYYY at a dose of 5.2 g/kg once every day for 4 weeks; Sac/Val: the mice received sacubitril/valsartan at a dose of 13 mg/kg once every day for 4 weeks. QYYY: Qianyang Yuyin granule; HE: hematoxylin-eosin; ANP: atrial natriuretic peptide; β-MHC: myosin heavy chain beta; p-NF-κB p65: phospho-NF-kappa B p65; TNF-α: tumor necrosis factor-α; TGF-β: tumor necrosis factor-β; ELISA: enzyme-linked immunosorbent assay. The data were expressed as mean ± standard deviation (n = 3) and analyzed using one-way analysis of variance with Dunnett's post hoc test. aP < 0.05 vs control group; bP < 0.05 vs model group.
Figure 3 QYYY reshaped the metabolic balance of Ang Ⅱ infused mice A: OPLS-DA between different groups and differential metabolite screening presented as volcano plots (P < 0.05, |log2FC| > = 0); A1: OPLS-DA between control group and model group; A2: OPLS-DA between model group and QYYY-H group; A3: volcano plots between control group and model group; A4: volcano plots between model group and QYYY-H group; B: contents of nine DEMs in the mouse heart; B1: lysine; B2: asparagine; B3: methionine; B4: 1-methylhistidine; B5: glycine; B6: serine; B7: acetic acid; B8: lactic acid; B9: malic acid; C: pathway analysis of DEMs, the red boxes represent the pathways enriched by the 9 differential metabolites in Figure 3B. QYYY-H: the mice received QYYY at a dose of 5.2 g/kg once every day for 4 weeks. QYYY: Qianyang Yuyin granule; OPLS-DA: orthogonal projections to latent structures-discriminant analysis; DEMs: differential expressed metabolites. The data were expressed as mean ± standard deviation (n = 8) and analyzed using one-way analysis of variance with Dunnett's post hoc test. aP < 0.05 vs control group; bP < 0.05 vs model group.
Figure 4 QYYY regulated the HIF-1α/PKM2 pathway in cardiac tissue A: IHC analysis was performed to determine the expression of HIF-1α in cardiac tissues; B: IHC analysis was performed to determine the expression of PKM2 in cardiac tissues. Scale bars: 50 μm. A6: quantitative analysis of HIF1α in cardinal tissue using IHC; B6: quantitative analysis of PKM2 in cardinal tissue using IHC; C: Western blot analysis of glycolytic proteins and their quantification.C1: representative Western Blot images; C2: HIF-1α; C3: p-PKM2; C4: PKM2; C5: GLUT1; C6: LDHA; C7: PPAR-γ. A1, B1: Control group; A2, B2: Model group; A3, B3: QYYY-L group; A4, B4: QYYY-H group; A5, B5: Sac/Val group. QYYY-L: the mice received QYYY at a dose of 2.6 g/kg once every day for 4 weeks; QYYY-H: the mice received QYYY at a dose of 5.2 g/kg once every day for 4 weeks; Sac/Val: the mice received sacubitril/ valsartan at a dose of 13 mg/kg once every day for 4 weeks. QYYY: Qianyang Yuyin granule; IHC: immunohistochemical staining; HIF-1α: hypoxia-inducible factor 1-alpha; PKM2: pyruvate kinase muscle isozyme M2; p-PKM2: phospho-PKM2; LDHA: lactate dehydrogenase A; GLUT1: glucose transporter type 1; PPAR-γ: peroxisome proliferators-activated receptors gamma. The data were expressed as mean ± standard deviation (n = 3) and analyzed using one-way analysis of variance with Dunnett's post hoc test. aP < 0.05 vs control group; bP < 0.05 vs model group.
| 1. |
Zhou B, Li C, Shou J, et al. The cumulative blood pressure load and target organ damage in patients with essential hypertension. J Clin Hypertens (Greenwich) 2020; 22: 981.
DOI PMID |
| 2. | Vasan RS, Short MI, Niiranen TJ, et al. Interrelations between arterial stiffness, target organ damage, and cardiovascular disease outcomes. J Am Heart Assoc 2019; 8: e012141. |
| 3. |
González A, Richards AM, de Boer RA, et al. Cardiac remodelling -part 1: from cells and tissues to circulating biomarkers. A review from the Study Group on Biomarkers of the Heart Failure Association of the European Society of Cardiology. Eur J Heart Fail 2022; 24: 927.
DOI PMID |
| 4. |
Wang Y, Li Y, Wu Y, et al. 5TNF-α and IL-1β neutralization ameliorates angiotensin II-induced cardiac damage in male mice. Endocrinology 2014; 155: 2677.
DOI PMID |
| 5. |
Taegtmeyer H, Golfman L, Sharma S, Razeghi P, van Arsdall M. Linking gene expression to function: metabolic flexibility in the normal and diseased heart. Ann N Y Acad Sci 2004; 1015: 202.
DOI URL |
| 6. |
van Bilsen M, Smeets PJ, Gilde AJ, van der Vusse GJ. Metabolic remodelling of the failing heart: the cardiac burn-out syndrome? Cardiovasc Res 2004; 61: 218.
DOI PMID |
| 7. |
Madrazo JA, Kelly DP. The PPAR trio: regulators of myocardial energy metabolism in health and disease. J Mol Cell Cardiol 2008; 44: 968.
DOI PMID |
| 8. |
Burkart EM, Sambandam N, Han X, et al. Nuclear receptors PPARbeta/delta and PPARalpha direct distinct metabolic regulatory programs in the mouse heart. J Clin Invest 2007; 117: 3930.
DOI PMID |
| 9. | Tran DH, Wang ZV. Glucose metabolism in cardiac hypertrophy and heart failure. J Am Heart Assoc 2019; 8: e012673. |
| 10. |
Jiang M, Fan X, Wang Y, Sun X. Effects of hypoxia in cardiac metabolic remodeling and heart failure. Exp Cell Res 2023; 432: 113763.
DOI URL |
| 11. |
Wang C, Qiao S, Zhao Y, et al. The KLF7/PFKL/ACADL axis modulates cardiac metabolic remodelling during cardiac hypertrophy in male mice. Nat Commun 2023; 14: 959.
DOI PMID |
| 12. |
Zhang L, Jaswal JS, Ussher JR, et al. Cardiac insulin-resistance and decreased mitochondrial energy production precede the development of systolic heart failure after pressure-overload hypertrophy. Circ Heart Fail 2013; 6: 1039.
DOI PMID |
| 13. | Sen S, Kundu BK, Wu HC, et al. Glucose regulation of load-induced mTOR signaling and ER stress in mammalian heart. J Am Heart Assoc 2013; 2: e004796. |
| 14. |
Li J, Li S, Guo J, et al. Natural Product Micheliolide (MCL) Irreversibly activates pyruvate kinase m2 and suppresses leukemia. J Med Chem 2018; 61: 4155.
DOI PMID |
| 15. |
Palsson-McDermott EM, Curtis AM, Goel G, et al. Pyruvate kinase m2 regulates Hif-1α activity and IL-1β induction and is a critical determinant of the Warburg effect in LPS-activated macrophages. Cell Metab 2015; 21: 347.
DOI PMID |
| 16. |
Dayton TL, Jacks T, Vander Heiden MG. PKM2, cancer metabolism, and the road ahead. EMBO Rep 2016; 17: 1721.
PMID |
| 17. |
Liang J, Cao R, Wang X, et al. Mitochondrial PKM2 regulates oxidative stress-induced apoptosis by stabilizing Bcl2. Cell Res 2017; 27: 329.
DOI PMID |
| 18. |
Shirai T, Nazarewicz RR, Wallis BB, et al. The glycolytic enzyme PKM2 bridges metabolic and inflammatory dysfunction in coronary artery disease. J Exp Med 2016; 213: 337.
DOI URL |
| 19. |
Zhang X, Zheng C, Gao Z, et al. PKM2 promotes angiotensin-Ⅱ-induced cardiac remodelling by activating TGF-β/Smad2/3 and Jak2/Stat 3 pathways through oxidative stress. J Cell Mol Med 2021; 25: 10711.
DOI PMID |
| 20. |
Hauck L, Dadson K, Chauhan S, Grothe D, Billia F. Inhibiting the Pkm2/b-catenin axis drives in vivo replication of adult cardiomyocytes following experimental MI. Cell Death Differ 2021; 28: 1398.
DOI |
| 21. |
Hao P, Jiang F, Cheng J, et al. Traditional Chinese Medicine for cardiovascular disease: evidence and potential mechanisms. J Am Coll Cardiol 2017; 69: 2952.
DOI PMID |
| 22. | Chen Y, He A. Quantitative evaluation of Qianyang Yuyin granule for improving the earlydamage of left ventricular function in hypertension based on two-dimensional speckle tracking lmaging. Zhong Xi Yi Jie He Xin Nao Xue Guan Bing Za Zhi 2018; 16: 2761. |
| 23. | Tao W, Lu M, Chen C, et al. Clinical value of Qianyangyuyin granules in improving subclinical myocardiadamage in patients with hypertension. Lin Chuang Chao Sheng Yi Xue Za Zhi 2019; 21: 862. |
| 24. |
Schmieder RE, Wagner F, Mayr M, et al. The effect of sacubitril/valsartan compared to olmesartan on cardiovascular remodelling in subjects with essential hypertension: the results of a randomized, double-blind, active-controlled study. Eur Heart J 2017; 38: 3308.
DOI PMID |
| 25. |
Tashiro K, Kuwano T, Ideishi A, et al. Sacubitril/Valsartan inhibits cardiomyocyte hypertrophy in Angiotensin Ⅱ-induced hypertensive mice independent of a blood pressure-lowering effect. Cardiol Res 2020; 11: 376.
DOI URL |
| 26. |
Qian L, Ren S, Xu Z, et al. Qianyang Yuyin granule improves renal injury of hypertension by regulating metabolic reprogramming mediated by HIF-1α/PKM2 positive feedback loop. Front Pharmacol 2021; 12: 667433.
DOI URL |
| 27. |
Zhang SF, Mao XJ, Jiang WM, Fang ZY. Qianyang Yuyin Granule protects against hypertension-induced renal injury by epigenetic mechanism linked to nicotinamide N-methyltransferase (NNMT) expression. J Ethnopharmacol 2020; 255: 112738.
DOI URL |
| 28. | Xu S, Bian R, Chen X. Methodology of pharmacological experiments. Beijing: the People's Health Press, 2002: 203. |
| 29. |
Ma S, Xu J, Zheng Y, et al. Qianyang Yuyin granule improves hypertensive renal damage: a potential role for TRPC6-CaMKKβ-AMPK-mTOR-mediated autophagy. J Ethnopharmacol 2023; 302: 115878.
DOI URL |
| 30. | Pharmacopoeia of People's Republic of China; in Committee NP (ed). Beijing: China Medical Science Press, 2020: 38. |
| 31. |
Zhong CB, Chen X, Zhou XY, Wang XB. The role of peroxisome proliferator-activated receptor γ in mediating cardioprotection against ischemia/reperfusion injury. J Cardiovasc Pharmacol Ther 2018; 23: 46.
DOI URL |
| 32. |
Henderson BC, Sen U, Reynolds C, et al. Reversal of systemic hypertension-associated cardiac remodeling in chronic pressure overload myocardium by ciglitazone. Int. J Biol Sci 2007; 3: 385.
DOI PMID |
| 33. |
Wang Z, Chen Z, Zhang L, et al. Status of hypertension in China: results from the china hypertension survey, 2012-2015. Circulation 2018; 137: 2344.
DOI PMID |
| 34. |
Global, regional, and national age-sex specific mortality for 264 causes of death, 1980-2016: a systematic analysis for the Global Burden of Disease Study 2016. Lancet 2017; 390: 1151.
DOI PMID |
| 35. | Cai W, Lang M, Jiang X, et al. Correlation among high salt intake, blood pressure variability, and target organ damage in patients with essential hypertension: study protocol clinical trial (SPIRIT compliant). Medicine (Baltimore) 2020; 99: e19548. |
| 36. | He A, Qian L, Yan S, et al. Speckle tracking echocardiography verified the efficacy of Qianyangyuyin granules in alleviating left ventricular remodeling in a hypertensive rat model. Evid Based Complement Alternat Med 2021; 2021: 5862361. |
| 37. | Heineke J, Molkentin JD. Regulation of cardiac hypertrophy by intracellular signalling pathways. Nat Rev Mol Cell Biol 2006; 7: 589. |
| 38. |
Nakamura M, Sadoshima J. Mechanisms of physiological and pathological cardiac hypertrophy. Nat Rev Cardiol 2018; 15: 387.
DOI PMID |
| 39. |
Tham YK, Bernardo BC, Ooi JY, Weeks KL, McMullen JR. Pathophysiology of cardiac hypertrophy and heart failure: signaling pathways and novel therapeutic targets. Arch Toxicol 2015; 89: 1401.
DOI PMID |
| 40. |
Neubauer S. The failing heart--an engine out of fuel. N Engl J Med 2007; 356: 1140.
DOI URL |
| 41. |
Heusch G, Libby P, Gersh B, et al. Cardiovascular remodelling in coronary artery disease and heart failure. Lancet 2014; 383: 1933.
DOI PMID |
| 42. |
Cluntun AA, Badolia R, Lettlova S, et al. The pyruvate-lactate axis modulates cardiac hypertrophy and heart failure. Cell Metab 2021; 33: 629.
DOI PMID |
| 43. |
Kundu BK, Zhong M, Sen S, et al. Remodeling of glucose metabolism precedes pressure overload-induced left ventricular hypertrophy: review of a hypothesis. Cardiology 2015; 130: 211.
DOI PMID |
| 44. | Li J, Kemp BA, Howell NL, et al. Metabolic changes in spontaneously hypertensive rat hearts precede cardiac dysfunction and left ventricular hypertrophy. J Am Heart Assoc 2019; 8: e010926. |
| 45. |
Chen QQ, Wang FX, Cai YY, et al. Untargeted metabolomics and lipidomics uncovering the cardioprotective effects of Huanglian Jiedu decoction on pathological cardiac hypertrophy and remodeling. J Ethnopharmacol 2021; 270: 113646.
DOI URL |
| 46. | Ma C, Bi K, Zhang M, et al. Toxicology effects of morning glory seed in rat: a metabonomic method for profiling of urine metabolic changes. J Ethnopharmacol 2010; 130: 1342. |
| 47. |
Lewis GD, Asnani A, Gerszten RE. Application of metabolomics to cardiovascular biomarker and pathway discovery. J Am Coll Cardiol 2008; 52: 117.
DOI PMID |
| 48. |
Mietus-Snyder M, Perak AM, Cheng S, et al. Next generation, modifiable cardiometabolic biomarkers: mitochondrial adaptation and metabolic resilience: a scientific statement from the american heart association. Circulation 2023; 148: 1827.
DOI PMID |
| 49. |
Imenshahidi M, Hossenzadeh H. Effects of glycine on metabolic syndrome components: a review. J Endocrinol Invest 2022; 45: 927.
DOI PMID |
| 50. |
Ou-Yang YN, Yuan MD, Yang ZM, et al. Revealing the pathogenesis of salt-sensitive hypertension in dahl salt-sensitive rats through integrated multi-omics analysis. Metabolites 2022; 12: 1076.
DOI URL |
| 51. |
Aguayo-Cerón KA, Sánchez-Muñoz F, Gutierrez-Rojas RA, et al. Glycine: the smallest anti-inflammatory micronutrient. Int J Mol Sci 2023; 24: 11236.
DOI URL |
| 52. |
Wu J, Subbaiah KCV, Xie LH, et al. Glutamyl-prolyl-tRNA synthetase regulates proline-rich pro-fibrotic protein synthesis during cardiac fibrosis. Circ Res 2020; 127: 827.
DOI PMID |
| 53. |
Zhang N, Zhang Y, Xu J, et al. α-myosin heavy chain lactylation maintains sarcomeric structure and function and alleviates the development of heart failure. Cell Res 2023; 33: 679.
DOI PMID |
| 54. |
Zhou S, Gao X, Chen C, et al. Porcine cardiac blood-salvia miltiorrhiza root alleviates cerebral ischemia reperfusion injury by inhibiting oxidative stress induced apoptosis through PI3K/AKT/ Bcl-2/Bax signaling pathway. J Ethnopharmacol 2023; 316: 116698.
DOI URL |
| 55. |
Yang Y, Su C, Zhang XZ, et al. Mechanisms of Xuefu Zhuyu decoction in the treatment of coronary heart disease based on integrated metabolomics and network pharmacology approach. J Chromatogr B Analyt Technol Biomed Life Sci 2023; 1223: 123712.
DOI URL |
| 56. |
Norouzi M, Nadjarzadeh A, Maleki M, et al. The effects of preoperative supplementation with a combination of beta-hydroxy-beta-methylbutyrate, arginine, and glutamine on inflammatory and hematological markers of patients with heart surgery: a randomized controlled trial. BMC Surg 2022; 22: 51.
DOI PMID |
| 57. |
Zhao M, Li F, Jian Y, et al. Salvianolic acid B regulates macrophage polarization in ischemic/reperfused hearts by inhibiting mTORC1-induced glycolysis. Eur J Pharmacol 2020; 871: 172916.
DOI URL |
| 58. |
Kolwicz SC Jr., Tian R. Glucose metabolism and cardiac hypertrophy. Cardiovasc Res 2011; 90: 194.
DOI PMID |
| 59. |
Panchal SK, Poudyal H, Arumugam TV, Brown L. Rutin attenuates metabolic changes, nonalcoholic steatohepatitis, and cardiovascular remodeling in high-carbohydrate, high-fat diet-fed rats. J Nutr 2011; 141: 1062.
DOI PMID |
| 60. |
Panchal SK, Poudyal H, Brown L. Quercetin ameliorates cardiovascular, hepatic, and metabolic changes in diet-induced metabolic syndrome in rats. J Nutr 2012; 142: 1026.
DOI PMID |
| 61. |
Czibik G. Complex role of the HIF system in cardiovascular biology. J Mol Med (Berl) 2010; 88: 1101.
DOI PMID |
| 62. | Pereira RO, Wende AR, Olsen C, et al. Inducible overexpression of GLUT1 prevents mitochondrial dysfunction and attenuates structural remodeling in pressure overload but does not prevent left ventricular dysfunction. J Am Heart Assoc 2013; 2: e000301. |
| 63. | Damasceno LEA, Prado DS, Veras FP, et al. PKM2 promotes Th17 cell differentiation and autoimmune inflammation by fine-tuning STAT3 activation. J Exp Med 2020; 217: e20190613. |
| 64. |
Yu Y, Xue BJ, Wei SG, et al. Activation of central PPAR-γ attenuates angiotensin II-induced hypertension. Hypertension 2015; 66: 403.
DOI PMID |
| 65. |
Zhen C, Wu X, Zhang J, et al. Ganoderma lucidum polysaccharides attenuates pressure-overload-induced pathological cardiac hypertrophy. Front Pharmacol 2023; 14: 1127123.
DOI URL |
| [1] | CHEN Yuanchun, JING Jiaxing, LI Qingmin, ZHOU Xiaohong, JIN Xiaofei, GAO Weijuan, CHEN Xiangmei, YU Wentao. Exploring the mechanism of Shenhua tablet (肾华片) alleviating renal injury by regulating macrophage glycolysis via hypoxia-inducible factor-1α/ pyruvate kinase M2 signaling pathway in diabetic kidney disease mice [J]. Journal of Traditional Chinese Medicine, 2025, 45(3): 528-537. |
| [2] | Li Xiaobo, Ma Min, Zhang Guijuan, Ma Yi, Liao Rui, Chen Ruixue, Yan Xianxin, Bie Fengjie, Huang Maojie, Liang Shijie. External use of Ruyanneixiao cream efficiently blocks precancerous mammary lesions by interfering with glycolysis induced by inhibition of hypoxia inducible factor-1α,hexokinase 2,phosphofructokinase,and pyruvate kinase M2 expression [J]. Journal of Traditional Chinese Medicine, 2017, 37(02): 236-243. |
| Viewed | ||||||
|
Full text |
|
|||||
|
Abstract |
|
|||||
Sponsored by China Association of Chinese Medicine
& China Academy of Chinese Medical Sciences
16 Nanxiaojie, Dongzhimen Nei, Beijing, China. 100700 Email: jtcmen@126.com
Copyright 2020 Journal of Traditional Chinese Medicine. All rights reserved.
